20cm跌停!广州知名药企,拆别墅牵出财务造假链
又一家广州明星民营企业,被ST。
没错,就是大家熟悉的香雪制药,很难没喝过他家的抗病毒口服液。
而原因应该是:
长达五年的财务造假以及关联方资金占用等问题。
此前香雪制药及6名相关人员,合计被罚2075万。
没有悬念,今天开盘,香雪制药直接20%厘米跌停。
财务造假、资金占用、债务压顶,惨遭ST背后,曾经的广州老牌药企,到底是怎么了?!
香雪制药,曾是广州引以为傲的明星企业。
公司的创始人王永辉,是“92派”企业家的一员,创业前曾任广州万宝集团洗衣机公 司的技术开发部部长、副总经理。
1997年,萝岗制药厂改制,王永辉买下药厂三分之二的股份,就此迈出了进军中药市场的第一步。
萝岗制药厂本是为“太阳神”等保健品巨头代工厂,但在巨头倒下后,制药厂也面临着经营困境。
王永辉接手后,希望走品牌之路。
来自张仲景《伤寒论》名方、由沈阳药科大学和萝岗制药厂联合研制的一款抗病毒口服液,成为了振兴品牌的支点,“香雪抗病毒口服液”应运而生。
为了打响品牌知名度,王永辉在2002年-2003年连续两年冠名广州足球队。
2003年的非典,更是让“香雪抗病毒口服液”一战成名。
此后,香雪制药发展一路顺遂,2004年登上“福布斯中国潜力100”榜单。
2008年,“香雪”商标又入选中国驰名商标。
2010年,香雪制药成功在深交所创业板上市。
一度在中药界有 “北以岭,南香雪”的美誉。
讲完了辉煌,接下来就...
其实也是一个常见的故事——
企业做大做强了,又上市了,老板就开始搞多元化。
最开始还好,并购的大多是医药领域的项目公司,好歹和主业还能发挥下协同作用。
到2015、16年前后,香雪制药业绩出现了波动,并购上更是日渐走偏。
2016年,香雪制药先是一口气拿下德昌制药、创美药业、天济中药等7家公司。
同年,香雪制药还涉足房地产,斥资15.73亿计划收购广东启德酒店有限公司旗下生物岛项目。
最终,生物岛项目成了香雪制药最大的“雷”。
去年9月,证监会就香雪制药及其实控人王永辉嫌信披违法违规一案,展开立案调查。
历时半年多,3月21日,调查及处罚结果出炉。
根据证监会调查,香雪制药的违规行为在于两方面:
一是2019年因公司位于广州生物岛的5栋别墅违建被拆除,但没确认损失导致虚增利润5383.25万元,占当年利润总额的45.98%,直至2024年才公告调整。
二是2016年至2020年期间,实控人王永辉组织将上市公司资金划转给控股股东占用,五年间占用金额累计超48亿元,其中2018年单年的占用金额就就达到14.08亿元,占当期净资产的35.10%,差不多把公司资金抽空。
而这些行为,除了2020年披露部分外,历年财报都没有披露占用资金的信息。
不仅如此,公司还没经过股东会批准,就随意宣布用以资抵债的方式偿还部分占款,视公司法如无物。
一家药企,最后居然也能栽在商业地产项目上,罪名居然还是和许家印类似的财务造假以及关联方资金占用…
频繁并购、财务造假,最终也将香雪制药的资金链拖垮了。
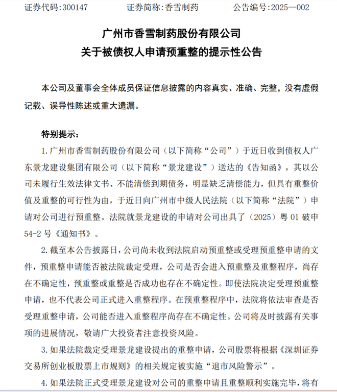
目前,香雪制药因为还不起债,被债权人申请预重整。
最近几年,公司的业绩始终是跌跌不休。
已经连续几年亏损。
最新的业绩预告,也都是亏损。
只能感叹,好好的一副牌,怎么最终却打成这样呢?!
这事,你怎么看?!关注我们,评论区聊聊!
扫下方二维码,直接进群畅聊~
— 往期推荐阅读 —
