上海楼市放大招!外环外购房“解绑”,多只地产股上涨
上海楼市推出新政策,外环外购房限制得到放宽,引发市场热议,此举刺激了地产股的上涨,市场反应积极,该政策有望为购房者提供更多选择,促进市场活力,但具体影响仍需进一步观察,摘要字数在100-200字之间。
上海楼市又出新政。
孙婉秋 摄
8月25日,上海市住房城乡建设管理委、市房屋管理局、市财政局、市税务局、人民银行上海市分行、市公积金管理中心等六部门联合印发《关于优化调整本市房地产政策措施的通知》(下称《通知》)。
《通知》内容包括调减住房限购、优化住房公积金、优化个人住房信贷以及完善个人住房房产税等政策,自2025年8月26日起施行。
消息带动房地产板块大涨。截至发稿,房地产开发板块(01801181)涨3.4%,万通发展(600246.SH)涨停,万科A(000002.SZ)涨超9%,荣盛发展(002146.SZ)涨超8%,金地集团(600383.SH)涨7.79%。
楼市继续松绑
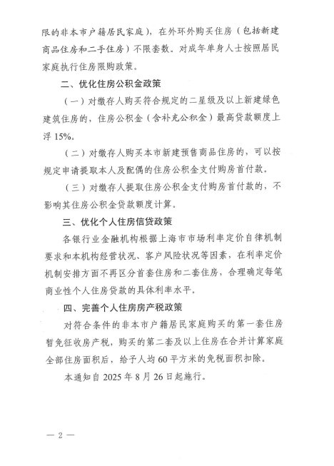
具体来看,调减住房限购政策方面,《通知》明确进一步调减住房限购政策。一是符合条件居民家庭在外环外购房不限套数。对符合上海市住房购买条件的居民家庭,包括本市户籍居民家庭、在本市连续缴纳社会保险或个人所得税满1年及以上的非本市户籍居民家庭,在外环外购买住房不限套数,包括新建商品住房和二手住房。
二是成年单身人士按照居民家庭执行住房限购政策。按照上述规定,沪籍居民家庭和沪籍成年单身人士,在外环外购买住房不限套数;在外环内限购2套住房。非沪籍居民家庭和非沪籍成年单身人士,自购房之日前在本市连续缴纳社会保险或个人所得税满1年及以上的,在外环外购买住房不限套数;自购房之日前在本市连续缴纳社会保险或个人所得税满3年及以上的,在外环内限购1套住房。
优化住房公积金政策方面,一是提高个人住房公积金贷款额度。对缴存人购买二星级及以上新建绿色建筑住房的,住房公积金(含补充公积金)最高贷款额度上浮15%。首套最高贷款额度从160万元提高至184万元,多子女家庭首套上浮比例可叠加计算,从192万元提高至216万元;二套最高贷款额度从130万元提高至149.5万元。
二是支持提取住房公积金支付购房首付款。对缴存人购买我市新建预售商品住房的,可以按规定申请提取本人及配偶的住房公积金支付购房首付款。
三是支持住房公积金“又提又贷”。对缴存人提取住房公积金支付购房首付款的,不影响其住房公积金贷款额度计算。
从优化调整商业性个人住房贷款利率定价机制来看,《通知》明确优化个人住房信贷政策。银行业金融机构根据上海市市场利率定价自律机制要求和本机构经营状况、客户风险状况等因素,在利率定价机制安排方面不再区分首套住房和二套住房,合理确定每笔商业性个人住房贷款的具体利率水平。
最后,《通知》规定对符合条件的非本市户籍居民家庭购买的第一套住房暂免征收房产税;购买的第二套及以上住房在合并计算家庭全部住房面积后,给予人均60平方米的免税面积扣除。由于个人住房房产税按年征收,2025年1月1日起符合条件的购房者可享受本条政策。
该《通知》核心重点即,缴满一年社保,外环线以外不限套数;成年单身人士按居民家庭执行购房限购政策;公积金贷款额度增加,最高到216万;非户籍首套免征房产税,二套按照人均60平方米来计算扣除。
利好外环改善项目
第三方咨询机构克而瑞指出,这是继月初北京调整之后,上海政策调整整体符合市场预期,但力度相对北京又超过预期,对改善当前外环外市场成交压力作用重大。
该机构表示,去年,一线城市购房限制性政策松动调整,市场反应良好,成交需求快速释放,但今年以来京沪外围项目销售去化压力凸显,为行政性限制措施逐步退出市场打开了空间和可能性。
吴典 摄
通过“核心区严控、郊区松绑”的差异化策略,一方面可以消除投机顾虑,又能满足合理自住购房需求,通过释放郊区购房需求,既能缓解库存压力、提振经济,又能服务于人口疏解、区域协同等战略目标,成为房地产市场因城施策风向标,实现房地产市场平稳健康发展与城市可持续增长的双赢。
上海中原地产市场分析师卢文曦也称,限购优化有望进一步缓解结构性不平衡。目前上海楼市总体稳定,但有结构性差异,上海新房外环外的库存去化仍有一定压力。这次政策继续精准发力,对外环外区域放开购房额度,可以释放购买力,有助于进一步降低库存。
“当然,如果购买外环外的二手房也能降低二手房的挂牌量,同时,只要卖掉一套二手房也能释放改善需求,保持一二手房之间的置换链条顺畅运行”。
卢文曦指出,今年上海新房市场呈现量稳价升的走势,但是近期二手住宅市场价格表现相对弱一些,6月的国常会提到“更大力度推动房地产市场止跌回稳”,8月中旬国务院再次表态采取有力措施巩固房地产止跌回稳,上海政策及时落地贯彻落实相关精神。
政策落地后,有望在释放一波购买力的同时可以转变观望的态度,而政策的时间节点也非常讨巧,马上就是金九银十的传统销售季,有了政策的加持,成色会有保障。
同策研究院联席院长宋红卫告诉《国际金融报》记者,符合购房条件的家庭取消购房套数的限制后,将会利好两类人群,一是市区的小中产的置换需求,这部分居民把市区的房子卖掉后,向外环外做品质的改善;二是部分原来受限于2套住房指标的居民,市区的房子不舍得卖掉,但是仍然有资产配置需求,同时兼顾产品改善的多元化需求,这样就可以满足在外环外核心区域配置低密改善产品的需求,“对于五个新城核心区改善项目是利好”。
他表示,目前购房套数限制放松主要集中在外环外区域,这也是库存集中区域,当前外环外区域的库存占比达到80%(按套数统计),而目前外环外区域的成交占比约60%,因此表现出一定的压力,政策精准施策。
58安居客研究院院长张波也表示,外环外购房套数的放松这一政策方向和北京保持了同步,也是对市场需求不足的区域进行的针对性放松,利好松江、嘉定、青浦等五大新城外环外区域。从北京政策效果看,放宽外围限购后,市场的热度上升表现明显,但由于上海的外环内新房供应占比高于北京,并且今年以来持续有核心区的优质地块供给,这一政策的效果对上海新房市场的整体拉动力会弱于北京,但对二手房尤其是外环外二手房的拉动作用可能会强于北京。
另外,取消首套房和二套及以上住房的利率差异,能够降低改善群体以及资产配置需求的还贷压力。
根据调研,刚需项目95%以上都需要银行按揭贷款,多套房产家庭中的高端项目对于银行按揭贷款利率的依赖度也超过50%。一旦取消首套和二套及以上利率的差异,在一定程度上能够促进改善需求的释放。
在张波看来,优化调整商业性个人住房贷款利率定价机制,不再区分首套和二套,这一政策思路更值得关注。他强调,未来银行侧的房贷视角将从“购第几套房”的单一维度,转换到多维综合考量,会更关注购房客户风险状况等因素,灵活地确定每笔贷款的利率水平,这将有助于银行优化信贷资源配置。从当下来看,这一政策效果总体会降低换房的资金门槛,使得改善性需求得到释放。
