ST创悦停牌!新三板保险中介将何去何从?
新三板保险中介洗牌加剧。
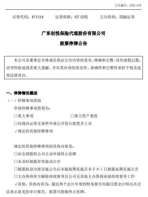
4月22日,广东创悦保险代理股份有限公司(下称“创悦股份”或“ST创悦”)停牌。该公司披露的股票停牌公告称,公司连续两个会计年度的财务报告均被注册会计师出具无法表示意见的审计报告,已触发强制终止挂牌情形。
一直以来,保险中介机构都是我国保险市场不可或缺的重要组成部分。但庞大的规模背后,行业整体发展模式较为粗放。近年来,监管加速整治保险中介机构“多散乱”问题,“报行合一”制度的逐步落实更对行业发展产生了深远影响。大浪淘沙之下,保险中介市场优胜劣汰的格局日益深化。
或将终止挂牌
作为一家保险中介销售服务提供商,创悦股份成立于2011年6月,注册资本3300万元,经营地域为广东省行政辖区,2017年5月成功登陆新三板。
根据2024年年度报告,创悦股份当年实现营业收入1.83亿元,同比下滑19.16%;归属于挂牌公司股东的净利润为-180.15万元,较上年同期转盈为亏,业绩明显承压。
对于公司2024年度的财务状况,深圳市泓毅会计师事务所(特殊普通合伙)出具了无法表示意见的审计报告,并指出:创悦股份对公司货币资金、应收款项、预付款项、应付账款、其他应收款等资产负债表项目,以及营业收入、营业成本等利润表项目,未能提供完整的财务资料,导致无法就财务报表的真实性、完整性、准确性等相关认定获取充分、适当的审计证据,亦无法判断该等事项对财务报表期初数据及财务报表同期比较数据的影响。
根据相关规定,因公司最近一个会计年度的财务报告被出具无法表示意见的审计报告,公司股票交易将被实行风险警示,在公司股票简称前加注标识。2025年4月,创悦股份股票交易被实行风险警示,其证券简称更改为“ST创悦”。
2026年1月至3月,ST创悦连续发布多份风险提示公告称,若公司2025年年度财务报告仍被出具无法表示意见或被出具否定意见审计报告,公司股票将被终止挂牌。
4月21日,ST创悦披露2025年年度报告。数据显示,公司实现营业收入1.41亿元,同比下滑22.61%;归属于挂牌公司股东的净利润为-76.04万元,同比减亏57.79%。
不过,深圳市泓毅会计师事务所(特殊普通合伙)依旧出具了无法表示意见的审计报告,原因与去年一致。
为解决无法表示意见所涉及的事项和问题,ST创悦明确了五项解决措施:一是加强财务内控管理,强化落实相关规章制度;二是加强内外部沟通,及时取得经济活动相关环节票据单证;三是细化日常管控环节,形成并保留业务相关单据;四是积极开拓市场,营销新客户,增加获客渠道;五是加强团队建设,积极推动公司业务不断增长。
加速“逃离”新三板
将时间拨回2016年前后,新三板迎来一波“挂牌潮”,多家保险中介机构相继登陆。高峰时期,新三板挂牌保险中介一度超过30家。
如今,记者查询全国中小企业股份转让系统,仅发现中衡保险公估股份有限公司(下称“中衡股份”)、民太安安全科技股份有限公司(下称“民太安”)、山东润华保险代理股份有限公司(下称“润华保险”)、山东昌宏保险代理股份有限公司(下称“昌宏股份”)、诚安达保险销售服务股份有限公司(下称“诚安达”)、ST创悦、深圳市一正保险公估股份有限公司(下称“一正保险”)、山东润生保险代理股份有限公司(下称“润生保险”)8家保险中介机构的身影。
若剔除主营业务已从保险产品代理销售变更为体育用品相关业务的昌宏股份,则仅余7家。
截至目前,这7家机构中,除ST创悦外,仅诚安达已披露2025年年报。数据显示,该公司全年实现营业收入6.36亿元,同比增长19.66%;归属于挂牌公司股东的净利润为-595.54万元,同比增亏70.59%。
4月16日,润生保险发布公告称,原定于4月17日披露的2025年年度报告,因审核工作尚未完成,为确保公司信息披露的完整性和准确性,将延期至2026年4月27日披露。
年报延期并非简单的时间调整,而是伴随着潜在风险。若未能按规定披露年报,或将触发终止挂牌。
2025年5月6日,华凯保险销售股份有限公司(下称“华凯保险”)就因未按期披露2024年年度报告被强制停牌。随后半年间,公司连发十余份可能被终止股票挂牌的风险提示公告,直至2025年12月正式挥别新三板。
盈利普遍承压
从2025年半年报业绩来看,上述7家新三板挂牌保险中介机构中,仅民太安实现营业收入与净利润双增长。其中,营业收入为3.58亿元,同比增长1.82%;归属于挂牌公司股东的净利润为775.24万元,同比增长7.62%。
润华保险与中衡股份虽实现盈利,但盈利规模均出现同比下滑:润华保险在2025年上半年实现净利润353.6万元,同比下滑25%;中衡股份净利润同比下滑55.44%至81.44万元。
其余4家机构则处于亏损状态。具体来看,诚安达2025年上半年由盈转亏,净亏损298.39万元;润生保险、一正保险分别亏损137.85万元、78.99万元,亏损额均较上年同期有所扩大;ST创悦亏损35.66万元,较2024年上半年115.37万元的亏损额明显收窄。
北京排排网保险代理有限公司深圳分公司保险产品经理苏晓天在接受《国际金融报》记者采访时指出,当前新三板挂牌保险中介普遍面临盈利压力,一方面是因为行业竞争白热化与车险综合改革等政策,导致传统依赖的佣金费率持续承压下滑;另一方面,合规成本、科技投入及人力成本等刚性支出不断攀升,严重挤压利润空间。
“同时,多数挂牌机构规模相对有限,盈利模式仍以传统的保险产品销售为主,附加值高的风险管理咨询、定制化方案设计及长期客户服务能力薄弱,收入结构单一。在行业整体向高质量发展转型的背景下,这种模式难以有效对冲成本压力,导致盈利能力持续承压。”苏晓天说。
苏商银行特约研究员付一夫向记者分析指出,保险中介机构若想在市场竞争中脱颖而出,可从专业化、数字化、服务创新等方面着手。
专业化发展方面,应加强人才培养,打造专业素质过硬的销售和服务团队,为客户提供精准、专业的保险规划和风险评估。聚焦细分市场,针对特定客户群体或保险领域,提供特色化、差异化服务。
数字化转型方面,应加大科技投入,利用大数据、人工智能等技术实现精准营销,提高业务效率和运营管理水平。搭建线上销售和服务平台,满足客户线上投保、咨询等需求,顺应客户群体年轻化、线上投保占比增加的趋势。
服务创新层面,应拓展服务内容,从单纯保险销售延伸至健康管理、理赔协助、风险预警等增值服务,构建保险生态,增强客户黏性。根据消费者个性化需求,定制专属保险产品和服务方案。
